新聞動態
News新聞動態
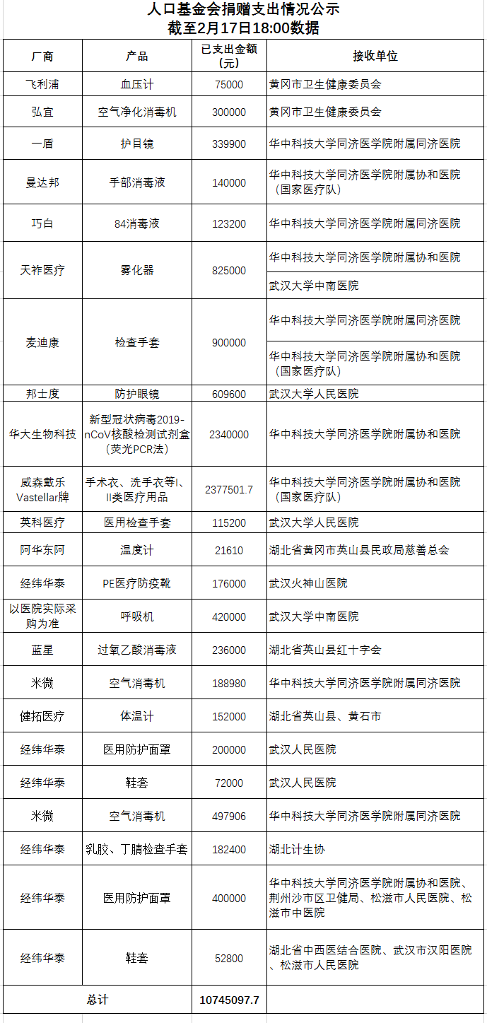
News截至2020年2月17日18:00,中國人口福利基金會收到社會各界捐贈款物價值總計11358.65萬元(含承諾捐贈),其中現金8357.40萬元(實際到賬7095.38萬元),物資3001.25萬元(實際到賬1713.68萬元);總支出2588.6萬元,其中現金支出1074.5萬元,物資支出1514.1萬元。
完成采購及物資捐贈情況
1.采購飛利浦血壓計500臺、弘宜空氣凈化消毒機100臺,捐給湖北省黃岡市衛生健康委,由其統籌發放至有需要的醫院。2月2日已全部完成發貨,2月3日血壓計已接收,2月4日消毒機已接收。
2.采購一盾護目鏡6000個,捐給華中科技大學同濟醫學院附屬同濟醫院,已接收。
3.采購曼達邦手部消毒液1000桶,捐給國家醫療隊,2月3日已接收。
4.采購巧白84消毒液4000瓶,捐給華中科技大學同濟醫學院附屬同濟醫院,2月1日已接收。
5.采購天祚醫療霧化器50000套,分別捐給華中科技大學同濟醫學院附屬協和醫院(3萬套)、武漢大學中南醫院(2萬套),于2月2日、2月6日分別接收。
6.采購麥迪康檢查手套2500箱,分別捐給國家醫療隊和華中科技大學同濟醫學院附屬同濟醫院,2月1日已接收。
7.采購邦士度防護眼鏡2萬副,計劃捐給武漢大學人民醫院。已發貨。
8.采購新型冠狀病毒2019-nCoV核酸檢測試劑盒(熒光PCR法)240盒(另供應商捐贈120盒),捐給華中科技大學同濟醫學院附屬協和醫院,分別于2月4日、2月6日接收。
9.采購近2萬件手術衣、洗手衣、刷手衣等I、II類醫療用品,計劃捐給國家醫療隊。已發貨。
10.采購醫用檢查手套300箱,計劃捐給武漢大學人民醫院。已發貨。
11.采購阿華東阿醫用電子體溫計350支、玻璃體溫計1670支,捐給湖北省黃岡市英山縣民政局慈善總會,2月11日已接收。
12.采購藍星過氧乙酸消毒液600桶(5KG規格200桶、25KG規格400桶),捐給湖北省英山縣紅十字會,已接收。其中200桶小包裝消毒液,已運送至英山縣醫院、中醫院、婦幼保健院、溫泉鎮醫院。400桶大包裝消毒液,已分配給11個鄉鎮衛生院、縣醫院、中醫院、疾控中心以及留觀點等。
13.采購健拓體溫計10000支,分別捐給湖北省英山縣紅十字會8000支,黃石市黃石港區衛健局2000支。已接收。
14.購醫用一次性PE醫療防疫靴套100000只,計劃捐給武漢火神山醫院。
15.采購米微空氣消毒機20臺,捐給華中科技大學同濟醫學院附屬同濟醫院。2月13日已接收。
16.向武漢大學中南醫院捐贈現金42萬元,用于支持醫院根據防疫工作需要采購3臺呼吸機。
17.采購經緯華泰鞋套10萬只、醫用防護面罩1萬個,計劃捐給武漢人民醫院。
18.采購米微空氣消毒機43臺,捐給華中科技大學同濟醫學院附屬同濟醫院。已接收。
19.采購護目鏡2萬只,計劃捐給湖北咸寧市、江陵縣等地。
20.采購乳膠及丁腈檢查手套600箱,捐給湖北省計生協,已接收。
21.采購空氣凈化消毒機10臺,計劃捐給松滋縣中醫院。
22.采購靴套3萬只,計劃捐給湖北省中西醫結合醫院、武漢市漢陽醫院、松滋市人民醫院。
23.采購醫用防護面罩2萬個,計劃捐給華中科技大學同濟醫學院附屬協和醫院、荊州沙市區衛健局、松滋市人民醫院、松滋市中醫院。
24.采購雨潤品牌食品1萬份,計劃捐給國家醫療隊、江蘇醫療隊、武漢市公安局等。
實際到賬捐贈收入支出情況



文/圖 宣傳推廣部 | 編輯 劉曉芳